海鼎前瞻
在这里获取最新的行业干货
实战指南!品类管理理论与实践精髓全放送,海鼎咨询助零售企业突破经营困境
-
发布日期 2025-12-24
-
浏览量:2613
-
发布者:

在零售业竞争白热化的当下,品类管理作为核心方法论之一,其本质是重构经营逻辑,破解传统模式中需求错配、供应链低效、忽视消费者需求等难题。在品类管理领域,海鼎已经累积了丰富的实战经验,为众多知名便利店、超市以及连锁专卖品牌提供了一系列定制化的品类管理课程方案,通过全程陪跑与手把手指导,确保客户高效落地,实现品类优化与业绩增长。
本文选自2025《海鼎MESSAGE》,作者从理论内核切入,结合实际案例,深入浅出解读品类管理核心内容,助力零售生态优化升级。
引言:设想一种情景,一位顾客想买一款洗面奶,于是走进了一家超市,找到放置洗面奶的货架,映入眼帘的是琳琅满目的各式洗面奶—功能功效不同(祛痘、去油、补水……)、适用肤质不同(油皮、干皮、混油皮……)、规格大小不同(试用装、便携装、正装、组合装……)。顾客在货架前徘徊许久,最终未购买商品就离开了。这个例子正是消费者在日常购物中会遇到的问题,也是现阶段零售行业存在的普遍现象。今天我们就来探究品类管理是如何站在消费者的逻辑思维角度,巧妙地改善零售经营。
Part.01
品类管理理论内核:零售经营逻辑探究

1
国内品类管理现状
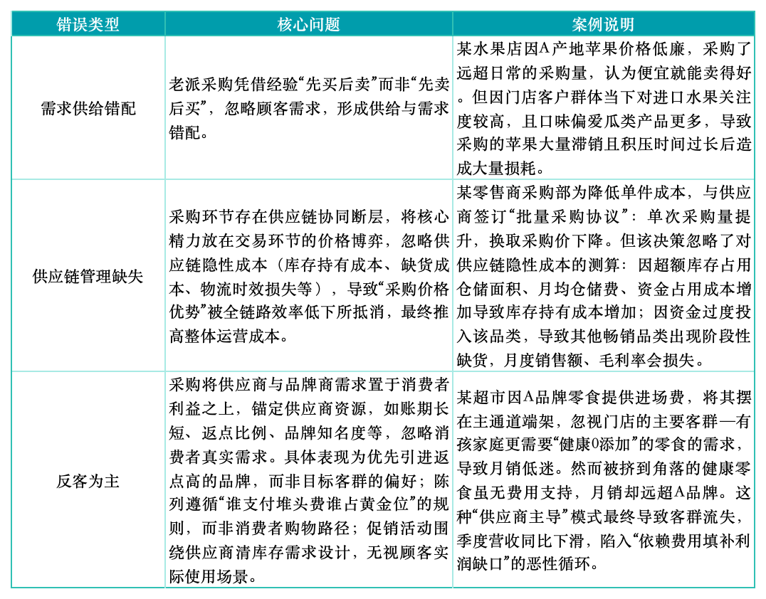
品类管理在国内已有20多年的传播历程,但诸多零售企业对其概念、原理与方法还是存在大量误解,致使错误理念广泛流传。传统经营模式下,零售企业通常没有正确的品类管理思维,导致竞争力低、效益差。
表1 传统经营模式的根本性错误及案例说明

2
品类管理的价值
宝洁和沃尔玛率先提出并推动“品类管理”概念,这意味着零售业从“以企业为中心”转向“以消费者为中心”的革命性突破。20年前宝洁和沃尔玛曾是“敌对关系”:宝洁想高价卖货,沃尔玛想低价压价。双方经过协商沟通达成共识,决定以消费者为中心展开经营,于是诞生了“品类管理”。
品类管理是以顾客需求为中心的思维方式和价值观,以事实为依据,实用、有效的零售商品管理决策机制,是从“产品思维”到“用户思维”的颠覆。
Part.02
品类管理的银幕法则:用导演思维解密品类管理三原则

零售本质上是一场永不落幕的电影,每个货架都是承载品类管理的核心片场,每个商品都是不可或缺的演员。精通品类管理的零售业者,就是深谙此道的电影总导演。所谓品类管理,就是以“导演”视角重构消费场景,通过精妙选角、场景调度和剧本设计,在有限的空间里,让各类商品共同演绎出一场引发消费者情感共鸣的零售艺术。
1
按顾客需求和购物行为对商品分组管理,以商品组为基本经营单位
顾客需求就是一个剧本的大纲。导演需要根据市场趋势的发展情况判定观众喜欢的主题剧本类型。购物行为是通过运镜完成的场景调度。导演再根据剧情逻辑,对演员进行剧组分工,也就是所谓的商品组。每一场戏的拍摄,都会通过不同的剧组分工来完成。
案例:以牛奶陈列举例,低温牛奶和常温牛奶均满足顾客“喝牛奶”的需求,有人是搭配早餐食用,有人是为了补钙。但国内部分零售企业将两者分开放置,导致顾客无法一站式对比商品,降低了顾客对商品丰富度的感知,也错失了常温牛奶顾客尝试低温牛奶的机会。
2
品类在门店中承担不同角色
一部电影受到观众的赏识,不仅需要出色的剧本编排,更需要精妙的人物角色选配。 别具匠心的演员阵容,必定会吸引一大波忠实观众。如同导演为电影挑选主角、核心配角、 群演、客串,品类管理也会在选品时遵循严格的角色定位体系。零售企业应集中资源,做到让部分品类成为“吸引顾客”的目的性品类,常规性品类至少“不比竞争对手差”,同时设置激发消费者冲动购买的便利性品类,实现资源配置优化。
品类角色共有五大类型,具体如下:
表2 品类角色类型及案例说明
3
零售空间资源分配以品类角色和贡献为依据
“每一寸货架都是黄金胶片,只有让品类角色与空间资源达成默契,才能放映出高票房的优质电影”。零售卖场的空间资源配置恰似导演拍摄时的镜头调度,是有限且高成本的。有限的银幕时长(卖场中的货架空间),需要根据角色的重要性进行精准分配,才能让电影实现票房最大化。举个例子,如果电影将关键剧情从远景镜头改为特写镜头,那单位时长的价值就会飙升,就像某卖场将冷饮区从角落移至主通道,虽然空间占比减少,但是曝光率会大幅提升,从而提升销售额。
零售空间资源的价值释放,不单指门店的货架陈列设计,更需总部对人员配置、陈列道具支持、库存空间等全方位的资源进行合理配置,向高价值品类倾斜:
1、人员与研究:总部设立品类管理部,通过消费行为数据分析、用户决策树建模,为核心品类定制陈列逻辑;企划部加强对商品深度研究,合理利用公司资源,根据档期排期开展活动,学会放大单品购买理由并整合商品,设计特色主题。
2、陈列道具:针对不同品类角色定位,结合企划部对商品的研究反馈,开发定制化陈列道具,而非统一沿用标准化道具。
3、高层关注:通过企业决策层的战略优先级设定,为不同品类的资源倾斜提供“顶层推动力”,有助于解决资源分配中的协同壁垒和优先级冲突。
Part.03
企业经营体系重构:剖析品类管理六要素

品类管理三原则涉及企业底层经营逻辑(如组织分工、考核体系、激励体系、战略方向),而品类管理的落地需要对企业经营体系进行系统性重构。这个过程是“一把手工程”,涉及战略决策、资源调配、组织变革和考核评估,必须由高层(董事长、CEO)主导,全面调整运行机制,推动变革。
案例:某连锁超市在引入品类管理初期,因中层管理者缺乏决策权,导致货架陈列调整、供应商合作模式变革等方案难以落地。后由CEO牵头成立专项小组,直接协调采购、运营、IT等部门,短期内完成核心品类的战略调整。
1
核心要素:必须优先梳理
1、经营战略
经营战略是企业为实现长期生存与发展,在对外部市场环境、内部资源能力进行系统性分析的基础上,对经营方向、目标客群、业务模式、核心品类等顶层逻辑作出的根本性、全局性决策。经营战略主要有三大关键点:目标顾客、核心业态和优势品类,共同支撑企业经营战略的发展。
表3 经营战略三大关键及案例说明

2、业务流程
业务流程是指企业为实现特定经营目标,落实管理层经营方向、组织调整等决策,打通总部各部门(业务部:工程、企划、商品、采购、营运、物流等,职能部:信息、人事、财务等)对商品从“需求洞察→选品采购→供应链履约→企划营运→数据复盘”全链路执行步骤和协同机制进行的系统性设计。它是串联各部门动作的“中枢神经”,确保全组织围绕“卖对商品”形成合力,而非单一环节的孤立操作。
经营战略锚定:
总经办明确经营方向,企划、商品等部门围绕战略,规划各业态(直营、加盟、外卖)品类布局。
跨部门流程协同:
商品部洞察市场需求、梳理品类结构;采购部依此选品、推进项目;物流部保障供应链履约;企划部档期排期,梳理各企划流程;营运部在门店执行落地。跨部门明确分工,协同配合。
考核与协作闭环:
人事、财务部门从人力、成本视角,为流程提供支撑与监督;各环节数据与问题反馈至管理层,驱动流程优化迭代,通过全链路协同,保障品类在各业务场景高效运作,实现经营目标。

图1 业务流程协同架构图
2
辅助要素:渐进式优化
1、考核指标
考核指标是指企业围绕特定管理目标,设定的可量化的评估标准,用于衡量经营水平、考核团队或个人绩效,并通过数据反馈指导决策优化。
2、组织效能
组织效能是指企业以顾客为中心,以事实为依据,通过优化人员能力、团队协作机制和文化氛围,实现战略目标的整体能力。它不仅涉及个体员工数据分析、品类规划等专业技能,更强调组织作为整体的协同效率和自适应能力。同时,企业需制定相应激励制度,激发动力,避免激励制度沦为简单的利润分成。
3、信息技术
品类管理通过数据系统支持品类决策,信息技术能力是支撑零售决策的关键,需要不断调整以适应品类管理发展需求。
4、协作关系
协作关系是指企业与外部合作伙伴(如供应商、服务商、物流商等)之间,基于共同目标建立的互利共赢、协同创新的合作模式。企业与供应商围绕顾客需求从“价格博弈”转向“价值共创”。
Part.04
品类管理采购指引:用4P重构“卖对商品”的底层逻辑

1
调整要求:采购工作三条指引
品类管理将“以消费者为中心”的核心理念贯穿采购全流程。传统采购模式中“低价优先”“经验主导”的采购逻辑已难以满足消费者需求升级和激烈的市场竞争环境。零售企业想要不被社会淘汰,采购迫切需要从“知识→流程→能力”全面系统性重构。
表4 采购工作三条指引及案例说明

2
卖对商品的4P战术
1、商品组合(Product)
现阶段大部分零售企业虽拥有庞大的商品 SKU,但存在大量同质化商品,形成“多而不全”的矛盾局面。商品组合是优化品类结构的核心环节,通过精准的商品组合满足顾客需求,平衡商品“广度”与“深度”,避免无效资源浪费与顾客体验损耗。
2、商品定价(Price)
商品定价核心在于通过差异化定价平衡利润与客流,摆脱同质化竞争。商品定价需要回归品类角色、品类策略,对消费者价格敏感度高的“引流品”可适当让利降价以吸引客流;对具有独特性、附加值高的“利润品”则确保利润空间获取毛利。
案例:以某卖场的饮料品类为例,传统卖场会因竞争对手的同款饮料降价1元而仓促跟风,虽短暂拉动销量却牺牲了整体毛利;而基于品类策略下的科学商品定价,可将1L装的可乐作为引流品低价促销,同时通过进口果汁等高毛利产品补足利润缺口,最终实现流量与收益的双赢。
3、商品陈列(Placement)
在品类管理框架下,商品陈列绝非简单的货架布置,其核心是以消费者购物逻辑为导向,构建高效的商品展示与引导体系。企业要始终基于用户决策树明晰消费者的购物路径,确定品类落位,便于动线设计,同时服务于陈列台账的制定。通过空间布局缩短消费者对商品的“认知→选择→购买”路径。
案例:以洗护品类中的洗面奶为例,消费者可能优先考虑功能,如祛痘、去油、补水;其次关注适用肤质,如干皮、油皮、混油皮;最后关注品牌与规格。据此可绘制消费者决策树,针对性引入不同梯度的商品组,明确商品的转身层和替代层,淘汰冗余单品,既提升品类齐全度,又减少库存压力。最终,以顾客真实需求为标尺,实现商品组合从“数量堆砌”到“价值聚合”的转变,强化品类竞争力。如某超市原有40款洗面奶,通过消费者决策树,保留核心品牌并补充缺失品牌,最后压缩至15款。

图2 洗面奶的用户决策树示意图
4、商品促销(Promotion)
商品促销是以“吸引复购、培育顾客黏性”为核心目标,通过品类计划八步骤明晰品类角色、品类策略等制定的差异化活动。当前零售行业普遍陷入“为促销而促销”的误区,既未精准触达目标客群形成长期消费惯性,也导致促销资源浪费、毛利受损。
案例:某大型超市的酸奶区,以往促销活动都是听从供应商建议,在显眼位置设地堆,统一打折,但促销后销量起伏大,顾客多是因便宜才买,促销后销量迅速回落。超市在贯彻品类管理思维后,先经调研分析,针对家庭客群推出周末家庭装(大容量组合)买一送一活动,还在包装上标注适合全家分享的文案。周末时,很多家庭采购者看到后,因实惠且满足全家需求而购买,客单价大幅提升。
Part.05
品类计划八步骤

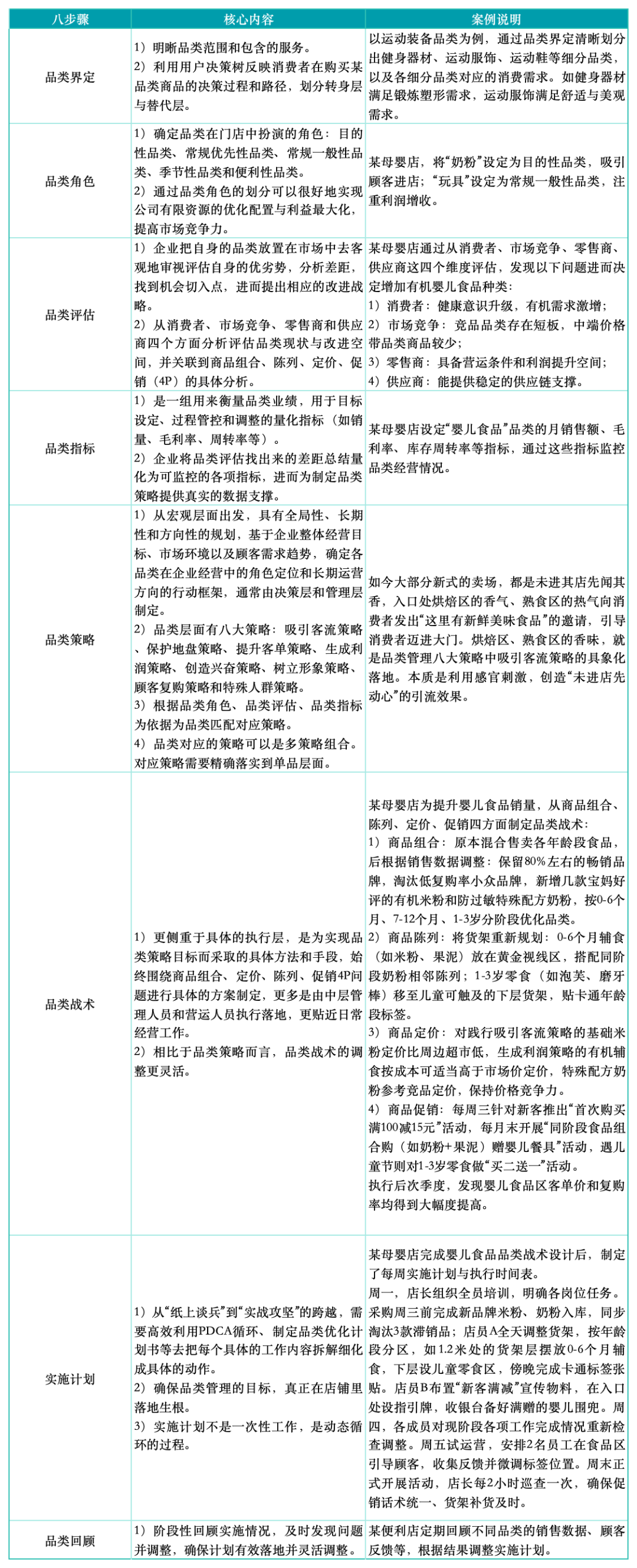
品类业务计划八步骤:品类界定→品类角色→品类评估→品类指标→品类策略→品类战术→实施计划→品类回顾,这八个步骤环环相扣,构成了一个严谨且系统的品类管理体系,对零售企业有着至关重要的意义。
表5 品类业务计划八步骤及案例说明

Part.06
综述

品类管理在当今竞争激烈的零售行业中,已经成为企业提升竞争力、实现可持续发展的关键因素。它是零售业实现“以消费者为中心”的核心方法论,是将理论框架转化为可落地的经营场景实践,通过为商品赋能、为经营赋能、为企业赋能,在数据驱动和情感共鸣的平衡中,推动零售生态向更澄明焕新的方向发展。零售业的终局竞争,必属于那些将品类管理刻进组织基因的企业。